首页   >   新闻   >   文章

谁在“占领”中国儿童的书桌?
- 2022 -
06/02
10:08
零号员工
发表时间:2022.06.02     作者:财经无忌     来源:36氪     阅读:181

ShoelessCai 评注:儿童教育挺重要的,特别是人生重大时刻,无不是因为年少时候,你接触的文广对你的影响,这些影响不是那种饱览群书的居高临下,就是某些实践经验总结了之后,可以在你的实践工作中给你1%的灵感。给小学生的学习环境,如若不是七略四库围着长大的,能够在关键时刻保证小朋友思想不滑坡,大概是关键问题。

文章当中某些家长的留言和意见,ShoelessCai 略作考虑之后没有将其删除,为了让读者更加客观地看待一些问题。然而,很多问题,有多角度的时候,矫枉过正也是不提倡的。例如,自我和自律的矛盾,即是否要顾虑小孩子感受?还是将小孩子训练成社会需要的那种样子?彭博推送,由李静怡翻译,谷歌翻译校对。

本篇转自 36氪-财经无忌,原标题《谁在“占领”中国儿童的书桌?》。

日前,社交媒体上有人爆料,在人教版小学数学教材中,部分插画不仅相对于大众审美性不高,同时隐晦暗含着“性暗示”以及不良价值导向。

由于中小学生所处的年龄阶层较低,所以在他们面对教材时,相对于枯燥生硬的文字,首先注意到的就是配图插画。因此,教材插图的美丑与其内在所传递暗示的价值观对学生们影响很大。

如今,教书育人的正向教材竟然穿插了大量暗示性的绘图,一时间,无论身为家长还是曾为学生的众网友皆义愤填膺,深挖其背后的人物关系网及利益链,力求为祖国的花朵拂去黑暗,点亮光明。

然而细究之下,出问题的又何止教材,财经无忌在深入研究中就发现,儿童日常阅读的绘本,所处的市场环境同样不容乐观。

绘本,儿童的“梦之蓝”



绘本,外来语,英文名“Picture book”,日文名为“絵本(えほん)”,顾名思义意为“画出来的图书”,是指一类以绘画为主,并附有少量文字的书籍。绘本中不仅讲故事,学知识,而且可以全面帮助孩子建构精神世界,培养多元智能。

早前的绘本通常是发达国家家庭首选的儿童读物,国际公认“绘本是最适合幼儿阅读的图书”。现如今信息的发达,经济水平的多元化提升,绘本渐渐走进了发展中国家的世界。在中国,众多儿童在初次接触绘本时,便会被精美的图片插画吸引。随着“第一眼的邂逅”兴趣加深,儿童在阅读绘本时会代入视觉效果加成,不自觉地经染文字熏陶。往更深层次去看,儿童在通过绘本吸收知识概念的同时,也培养了最难得的阅读兴趣习惯。

这也是为什么,出版业《“十四五”时期发展规划》中表示,我国市场需要深入推进优秀青少年读物出版工程,鼓励打造一批青少年喜闻乐见的高质量少儿读物、教辅读物,重点打造《我听习爷爷讲故事》、《青少年读四史》、《童心向党、热爱祖国》(连环画)、《我爱传统文化》(连环画)等精品读物。同时组织出版一批大力弘扬民族精神和时代精神、培育和践行社会主义核心价值观、传承中华优秀传统文化的优秀少儿图书、绘本连环画、有声读物等。

抛开这些专业的定义,在知名儿童文学作家林华(化名)眼里,绘本的意义同样很现实:

“儿童绘本是作为儿童基本教育的一种补充。”

这也是为什么,她本人对于绘本的插图有着近乎苛刻的挑剔,“在面临我的作品插画选择时,我首先会看画面的美感,因为这是最吸引孩子们目光的,能潜移默化地塑造他们的审美观。” 以下是“毒绘本”《流汗啦!》插图,你怎么理解?



《流汗啦!》插图


“其次,我会注意筛选插画的内容,尤其是教育向的书籍配图更要谨慎,孩子们在幼龄期很爱模仿,同时也是树立价值观的关键时期,我会及时与插画师进行沟通完善。”

遗憾的是,尽管在出版端“严防死守”,但儿童绘本流向孩子的最后一重“安检”——家长,却是形同虚设。

“绘本的话,一般来说应该采用亲子共读。虽然有社会先去帮家长们监督,但是我认为家庭中的作用也还是必不可少的。买绘本的时候不能够说我跟风买一本,然后就甩给小孩子看。家长应该自己先看一遍,才能在和孩子们共读的时候进行正向的心理引导。”

相较于绘本审查中“出版方”和“家长”的缺位,林华更在意的,则是我国当前绘本市场的IP构成。

“西方和日本的绘本是先于中国发展的,近二十年来,国内很多优秀的国际绘本都是引进的。”

谁在“占领”中国儿童的书桌?



同这一现状相对应的,则是儿童绘本、图书市场的火热。

《2021年图书零售市场报告》显示,过去一年,我国图书零售市场码洋规模为986.8亿元,较2020年上升1.65%。

千亿规模的图书市场中,少儿类仍是码洋比重最大的类别,2014至2021年,少儿图书销售码洋占比从19.46%提升至28.15%,自2016年以来,这一品类已成为图书零售最大的细分市场。

此外,报告称,2021年漫画知识、网文纸书类和经典系列图书是整个市场的主流热点。

中国儿童绘本市场为何能在中国图书销售市场经久不衰?

在数字媒体盛行当下,短视频及电子刊物等占据了普罗大众的主要生活娱乐。纸质书的阅读量不比曾经,而中国绘本经济之所以能够呈现出这样的“夕阳红”态势,多亏了当今中国家长们的教育理念。

80、90后的家长们对孩子们的教育愈加重视,在追求质量的同时也综合趣味性及审美熏陶。多数国内家长在审查绘本作者、插画画面、情感导向以及教育理念的综合考量下,最终更倾向于选择西方绘本。

5月30日当天,京东图书销量日榜前十的图书中,儿童绘本种类占其一半,且皆为日本及欧美绘本。



2022年5月30日 京东儿童绘本的销量排行


今天,打开国内绘本的市场销量榜单,除经典古典《西游记》系列以外,现代原创绘本作品排名相较于同时代日本及欧美绘本落后许多。

有趣的是,热销排行榜一的绘本作者吴承恩,出生在公元1500年,500多年的历史长河里,占据千亿图书市场三成的儿童绘本产业,没有诞生一个能比肩欧美的热门IP,也没有诞生一个能挤入榜单的知名作者,这背后的原因,无疑值得深思。

勤鸟后飞,中国绘本何时能崛起



客观来说,中国的绘本市场的确起步较晚,错失了“笨鸟先飞”的先机。

绘本起源于西方,诞生于19世纪后半叶的欧美。在亚洲,绘本发展的比较好的国家和地区有日本、韩国、中国台湾。大致从20世纪60年代后期,绘本才从中国台湾地区开始起步,至80年代后渐入佳境。

而在中国大陆,绘本仅为起始阶段或称之为复兴。人类的所有文明都具有图画叙事的传统,文字也起源于图画,中华民族也一样。

然而不可忽视的是,相较于国际其他绘本市场,中国的儿童绘本市场基数庞大,需求量高,完全足以养育多个世界知名IP、品牌。

2021年全国第七次人口普查中,0-14岁的人口有2.53亿人,2022年全国一年级入学人数有2616万人。

在庞大的需求量下,中国的绘本市场呈现的销售额日渐上升。对于广大出版社来说,儿童绘本的销售利润也相当可观。



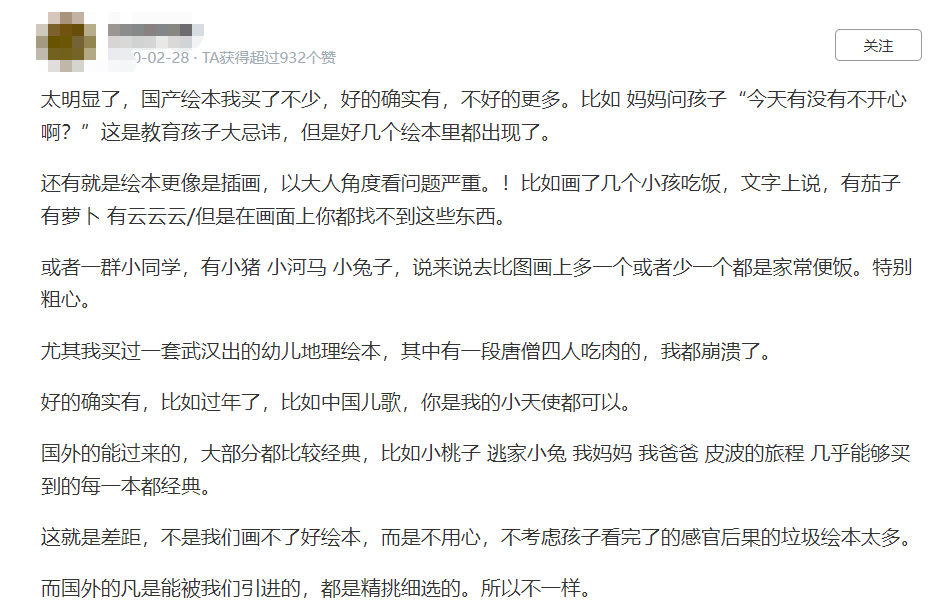
某家长网友对国内外绘本的看法截取


遗憾的是,面对市场的不确定性,和家长普遍对西方绘本的青睐,众多商家要么选择支付大量的版权费引进国外优质绘本,要么转道外包一些低廉的量产工作室,由此导致国内原创绘本故事不精,绘图粗糙,国内绘本市场质量也因此良莠不齐。

虽说国内绘本的发展在当下来看,远不如西方绘本的质量精优。所幸,在面临绘本市场前行道路上,许多业内人士及家长都在不断努力。

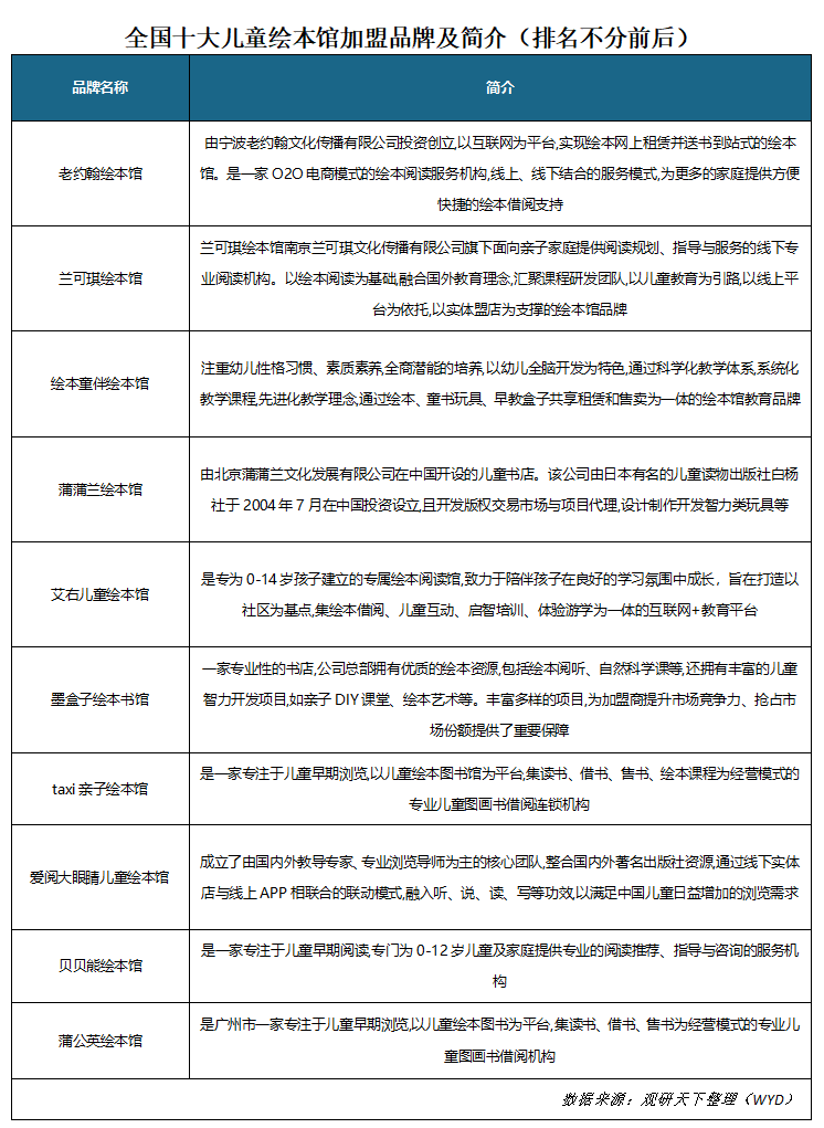
在北上广深等一线城市,商家及经营者将眼光放到了线下门店,开启了“绘本馆”的浪潮。

所谓绘本馆,是指以绘本为主要收藏对象的场馆。不同于传统的新华书店,绘本馆的收入来源不仅限于图书销售,其中还包括图书租赁的会员费以及针对儿童群体的培训课程费用。同时绘本馆针对儿童市场定位,其选址通常为幼儿园周边,或是幼儿早教中心附近。



财经无忌 梳理的绘本馆一览


当然,由于我国国内原创绘本市场尚处于起步阶段,缺乏专修于儿童绘本制作的人才培养,对于儿童绘本的定位编画亦不够精细。若想要赶超西方绘本对国内市场的主流地位,单靠一两间绘本馆,还远远不够。

未来,国内绘本市场想要取得更好的推广效果,还需要结合传统文化IP,形成竞争优势。并依托一系列阅读活动的举办,加强与幼儿园、社区的线下合作和推广。只有让儿童怀揣绘本的兴趣走进更广的阅读世界,才能顺势带动了绘本行业经济的发展。

从这个角度来说,国内绘本市场何时能与西方绘本比肩,各位观客也不妨拭目以待。

本文来自微信公众号“财经无忌”(ID:caijwj),作者:墨胶空,36氪经授权发布。



原文链接

长按/扫码,有您的支持,我们会更加努力!










0


最新评论
TOP 5 精选
回到顶部   回上一级
写文章

最新资讯




直播笔记


热点话题


精品论文


有你的鼓励
ShoelessCai 将更努力





文档免费。保护知识产权,保护创新。